博西家用电器集团2023财年营收达148亿欧元,以高投资和创纪录的研发投入...
〖壹〗、博西家用电器集团2023财年营收148亿欧元,通过高投资和创纪录研发投入强化竞争力 ,为未来发展奠定基础。以下是具体分析:2023财年营收表现与市场挑战营收规模与调整:2023财年营收达148亿欧元,调整汇率影响后与前一年基本持平 。因全球疫情后市场需求回落,实际营收同比下降7%。

〖贰〗 、研发投入与目标:博西家电集团2024财年收入153亿欧元 ,研发投入35亿欧元,占比5%。其中,对中国的全球研发中心投入显著 。集团希望通过高强度研发投入,使平均研发速度提升30% ,中国研发中心速度提升一倍。研发团队融合与定位:博西家电希望中国研发团队与德国总部研发团队全面融合,并对中国团队重新定位。
〖叁〗、博西家用电器集团2022财年营收达159亿欧元,同比增长5%(调整汇率影响后为2%) ,连续第三年创下营收纪录,并在全球各地区实现增长。全球各地区营收表现美洲地区:营收增幅达16%,高于行业平均水平 ,进一步巩固了博西家电在该地区的市场地位 。
〖肆〗、日,德国电气化巨头西门子股份公司和家电巨头博世集团达成协议,后者将收购西门子所持有的合资企业博世和西门子家用电器集团(博西家电)50%的股份 ,交易总价30亿欧元。该收购有望于2015年上半年完成。这意味着,继本月初通用电气将家电业务出售给伊莱克斯后,西门子也将彻底退出家电领域 。
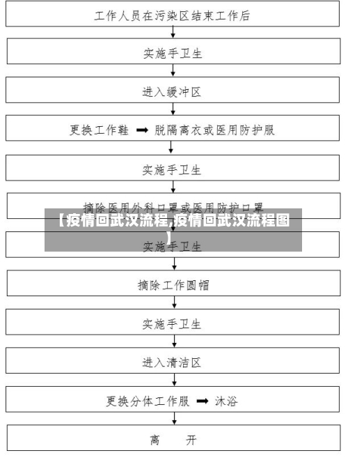
南京博西华家用电器有限公司裁员了吗
〖壹〗 、裁员。南京博西华家用电器有限公司正在裁员中 ,因为疫情原因公司订单少、晋升空间小,所以正在裁员。博西家用电器集团成立于1967年,为博世集团全资公司 。以及售后服务工作。公司同时承担西门子、博世、嘉格纳和康西达品牌家电产品服务工作。
〖贰〗 、整体工资水平:博西华家用电器有限公司平均工资为11920元/月,其中42%的工资收入位于9000 - 12000元/月区间 ,25%位于6000 - 9000元/月区间;年终奖平均13833元 。南京地区80%岗位薪资在8 - 20K,本科工资22K,薪酬区间8K - 50K ,其中80%岗位拿8 - 20K。
〖叁〗、公司介绍:博西华电器(江苏)有限公司是2004-10-28在江苏省南京市成立的责任有限公司,注册地址位于江苏省南京经济技术开发区尧新大道208号。博西华电器(江苏)有限公司法定代表人姚勇,注册资本7 ,300万(美元),近来处于开业状态 。通过爱企查查看博西华电器(江苏)有限公司更多经营信息和资讯。
踊跃、智能、线下+线上,2020中国家电技术大会序幕拉开!
020中国家电技术大会于10月29—30日在浙江宁波召开,以“智慧 、绿色、品质、材料”为主题 ,采用线下+线上结合形式,聚焦前沿与实用技术,机构与企业参与踊跃。
第一步:到2020年 ,我国人工智能产业与世界先进水平同步,AI核心产业1500亿,拉动1万亿。第二步:到2025年,部分技术与应用达到世界领先水平 ,重点领域为智能制造 、智能医疗、智慧城市、智能农业 、国防建设等,AI核心产业4000亿拉动5万亿 。
唤醒之旅:面向对话式 AI 开发者的线下技术沙龙,已走进过深圳、北京、成都、上海 、杭州、南京等城市 ,举办过 15 场技术沙龙和开发工作坊,吸引了累计 6000 多名软硬件开发者和行业人士的报名,活动现场也是场场爆满。 如此丰厚的开发者回馈和密集的市场教育 ,国内尚无其他平台可以做到。

行业齐聚共谋发展机遇,2022厨电专委会工作会议圆满召开
022年9月20日,中国家用电器协会厨房电器专委会工作会议在宁波召开,30家企业代表参会 ,围绕行业现状与未来发展方向进行交流,会议完成换届选举并明确了未来工作思路 。会议概况时间地点:2022年9月20日,中国家用电器协会厨房电器专委会(以下简称“厨电专委会 ”)工作会议在宁波召开。
第十三届“红顶奖”评审工作于2021年11月19日在北京圆满结束 ,评审过程严谨专业,专家们对入围产品进行了多维评价,最终获奖名单将于12月16日揭晓。
提高企业决策、技术创新 、合作意识以及服务质量等是卫浴企业首要面临的工作 。从消费者的消费趋势来看,以后的市场不仅要求卫浴具有清洁功能 ,还会要求卫浴集保健功能、欣赏功能、科技 、和娱乐功能为一体,卫浴行业将出现品种多样化的发展趋势。
展会背景与意义行业转型机遇:在步入存量房时代的全新篇章中,中国家居建材行业正孕育着前所未有的转型机遇与商业蓝海。重庆作为西南地区的璀璨明珠与战略要地 ,以前所未有的决心与力度,推进实施了旧改局改与以旧换新等一系列创新政策 。
厨电今年有这些“关键词 ”
今年厨电行业的“关键词”主要有复苏、“结构换挡”、健康化 、智能化、套系化、集成化 、“厨房与空间”、“泛家居 ”,具体内容如下:复苏:多个厨电企业发布的半年报业绩喜人 ,行业强力复苏。据奥维云网数据显示,2021年上半年,整体厨卫市场规模达到726亿元 ,同比增长28%。
今年厨电行业的“关键词”可归纳为复苏强劲、结构换挡、健康化 、智能化、套系化、集成化 、泛家居,具体内容如下:复苏强劲:据奥维云网数据,2021 年上半年整体厨卫市场规模达 726 亿元 ,同比增长 28% 。
多孩家庭因忙碌易疏忽灶具状态,对“童锁防护”“防误触 ”等功能关注度提升。苏宁易购门店数据显示,家装旺季期间,“安全”成为厨电选购核心关键词 ,询问安全型燃气灶的消费者显著增多。主动安全功能受喜欢 熄火保护装置:普及于在售燃气灶,火焰意外熄灭时自动切断气源,防范燃气泄漏。
面向大众市场推荐多合一厨房电器(如电饭锅+炖汤锅二合一) 。 菲律宾:费用敏感型市场 ,注重实用与性价比偏好特征:倾向体积小、功能简单、便于收纳与搬运的产品。热门品类:多功能煮锅 、手持搅拌机、可移动电饭煲。热门关键词:“affordable appliances”“space saving ” 。
随着消费市场回暖,双方合作规模稳步增长。春节后至5月,零售云增长超70%;2022年“祥云套系”销售超12000套;五一期间 ,华帝厨电套装、电热水器销售同比增长超80%,产品在零售云全国13000家门店旺销。